5 Bước Quy Trình Thông Quan Hàng Hóa Xuất Nhập Khẩu

Thông quan hàng hóa là phần cơ bản bắt buộc trong xuất nhập khẩu hàng hóa. Quy Trình Thông Quan Hàng Hóa Xuất Nhập Khẩu tuy khá nhiều thủ tục nhưng không quá khó.
Bài viết này sẽ tổng hợp 5 bước cơ bản để thực hiện thủ tục thông quan. Mong rằng các bạn sẽ hiểu hơn về quy trình thông quan hàng hóa.

5 Bước Quy Trình Thông Quan Hàng Hóa Xuất Nhập Khẩu gồm:
1.Chuẩn bị chứng từ khai hải quan
Chuẩn bị chứng từ là khâu quan trọng nhất trong quy trình thông quan hàng hóa. Có thể nói việc chuẩn bị chứng từ sớm và chuẩn xác sẽ đóng góp đế 95% tiến độ khai báo hải quan cũng như chi phí làm hải quan.
Bộ chứng từ thông quan gồm các giấy tờ cơ bản sau:
1/ Hợp đồng thương mại (Purchase Order or Contract): 01 bản sao y
2/ Hóa đơn thương mại (Invoice): 01 bản gốc
3/ Phiếu đóng gói (Packing List): 01 bản gốc
4/ Vận tải đơn (Airway Bill/ Bill of lading).
5/ Giấy phép (nếu có): 01 bản gốc
6/ Giấy chứng nhận xuất xứ (Certificate of Origin) (nếu có): 01 bản gốc
7/ Giấy tờ khác theo yêu cầu của Hải quan (nếu có)
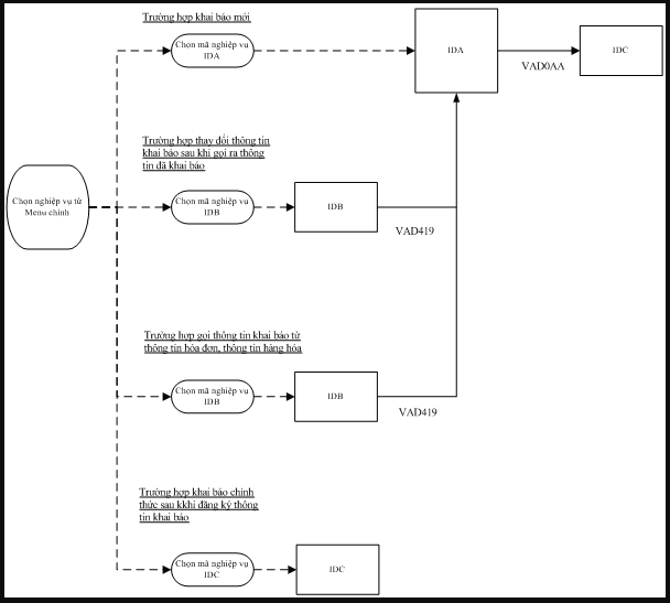
2. Khai thông tin nhập khẩu (IDA):

- Người khai hải quan khai các thông tin nhập khẩu bằng nghiệp vụ IDA trước khi đăng ký tờ khai nhập khẩu.
Khi đã khai đầy đủ các chỉ tiêu trên màn hình IDA (133 chỉ tiêu), người khai hải quan gửi đến hệ thống VNACCS, hệ thống sẽ tự động cấp số, tự động xuất ra các chỉ tiêu liên quan đến thuế suất, tên tương ứng với các mã nhập vào
Ví dụ: tên nước nhập khẩu tương ứng với mã nước, tên đơn vị nhập khẩu tương ứng với mã số doanh nghiệp…
Tự động tính toán các chỉ tiêu liên quan đến trị giá, thuế… và phản hồi lại cho người khai hải quan tại màn hình đăng ký tờ khai - IDC.
- Khi hệ thống cấp số thì bản khai thông tin nhập khẩu IDA được lưu trên hệ thống VNACCS.
3. Đăng ký tờ khai nhập khẩu (IDC):
- Khi nhận được màn hình đăng ký tờ khai (IDC) do hệ thống phản hồi, người khai hải quan kiểm tra các thông tin đã khai báo, các thông tin do hệ thống tự động xuất ra, tính toán. Nếu khẳng định các thông tin là chính xác thì gửi đến hệ thống để đăng ký tờ khai.
- Trường hợp sau khi kiểm tra, người khai hải quan phát hiện có những thông tin khai báo không chính xác, cần sửa đổi thì phải sử dụng nghiệp vụ IDB gọi lại màn hình khai thông tin nhập khẩu (IDA) để sửa các thông tin cần thiết và thực hiện các công việc như đã hướng dẫn ở trên.
4.Kiểm tra điều kiện đăng ký tờ khai:
Trước khi cho phép đăng ký tờ khai, hệ thống sẽ tự động kiểm tra Danh sách doanh nghiệp không đủ điều kiện đăng ký tờ khai (doanh nghiệp có nợ quá hạn quá 90 ngày, doanh nghiệp tạm dừng hoạt động, giải thể, phá sản…).
Nếu doanh nghiệp thuộc danh sách nêu trên thì không được đăng ký tờ khai và hệ thống sẽ phản hồi lại cho người khai hải quan biết.
B3. Thông quan hàng hóa
Sau khi có kết quả phân luồng chúng tôi sẽ tiến hành quy trình thông quan hàng hóa để thông quan hàng hóa được thì chúng tôi sẽ thông báo đến nhà xuất nhập khẩu đóng thuế chờ tờ khai đã truyền, khi có thông báo thuế đã vào thì mới tiến hành thông quan hàng hóa.
Việc thông quan hàng hóa sẽ tiến hành tùy thuộc vào kết quả phân luồng khi mở tờ khai.
Đối với luồng xanh(1):
Nếu có hiển thị là luồng xanh thì chỉ cần cầm tờ khai để đi thanh lý.
Đối với luồng vàng(2):
Nhân viên giao nhận sẽ cầm nguyên bộ hồ sơ (Tờ khai và các chứng từ đã nêu ở B1) xuống gặp hải quan đăng ký để làm thủ tục. Hải quan đăng ký có chức năng kiểm tra tính hợp lệ của bộ chứng từ.
Nếu bộ chứng từ không hợp lệ sẽ trả lại và yêu cầu bổ sung thêm chứng từ hoặc tờ khai truyền sai sẽ được yêu cầu truyền bổ sung, sau khi bổ sung chứng từ đầy đủ thì tiếp tục làm việc với hải quan đăng ký để thông quan hàng.
Nếu không còn gì nghi vấn hải quan đăng ký sẽ tiến hành nhập thông tin lên hệ thống và tiến hành thông quan hàng hóa. Còn nều vẫn còn nghi vấn hải quan đăng ký sẽ yêu cầu chuyển luồng đỏ (3), đưa hồ sơ lên lãnh đạo vào chuyển hồ sơ sang bộ phận kiểm hóa.
Đối với luồng đỏ (3):
Khi tờ khai là luồng đỏ, hoặc là bị chuyển kiểm như đã nêu ở trên, thì nhân viên giao nhận sẽ tiến hàng kiểm tra trên hệ thống điện tự của hải quan để biết được thông tin chuyển kiểm của tờ khai (tên cán bộ kiểm hóa, số điện thoại, các thông tin khác…).
Nhân viên giao nhận sẽ sắp xếp với cán bộ kiểm hóa để tiến hành kiểm hóa. Sau khi kiểm hóa xong nếu hàng đúng như đã khai báo và không có gì nghi vấn thì cán bộ kiểm hóa sẽ nhập tờ khai lên hệ thống và tiến hành thông quan hàng.
Nếu kiểm tra thấy hàng không đúng như đã khai thì cán bộ hải quan sẽ trình lên lãnh đạo để xin ý kiến giải quyết, đối với trường hợp này thì sẽ xử lý theo từng lô hàng cụ thể và cách xử lý cũng khác nhau.
Thanh lý tờ khai:
Sau khi tờ khai được thông quan (kết quả thông quan sẽ hiển thị trên hệ thống website của hải quan) chúng tôi sẽ tiến hành in mã vạch gặp hải quan thanh lý để thanh lý tờ khai.
Sau khi mã vạch được đóng dấu thì đã hoàn thành việc thông quan hàng hòa. Việc in phiếu eir, in phiếu xuất kho … thì nhân viên giao nhận sẽ hỗ trợ khách hàng việc in các giấy tờ này để tài xế vào lấy hàng ra khỏi cảng.
Trên đây là các bước trong quy trình thông quan hàng hóa cơ bản cho hàng nhập.
Đối với quy trình thông quan hàng hóa xuất khẩu thì cũng tương tự, nhưng nó sẽ khác một số bước cơ bản (ví dụ: đối với hàng air thì cần có phiếu cân, xác nhận trọng lượng của kho để làm tờ khai tránh phải truyền tờ khai lại,..), các bạn hãy lưu ý trong quá trình làm thủ tục.
Chúc bạn thành công.
Nguồn Tham Khảo: www.customs.gov.vn
Xem thêm: Thông quan hàng hóa là gì? Những điều cần lưu ý
Nhưng nếu bạn vẫn gặp khó khăn trong vấn đề tính thuế hay thủ tục xuất nhập khẩu hãy liên lạc với chúng tôi DỊCH VỤ TÌM NGUỒN HÀNG TRỌN GÓI NGUYÊN ĐỨC
Đến với dịch vụ tìm nguồn hàng Nguyên Đức bạn không cần phải lo lắng về các nghiệp vụ thương mại quốc tế, các thủ tục hải quan phức tạp. Bạn chỉ cần yêu cầu nguồn hàng cũng tôi sẽ hỗ trợ trọn gói:
+ Tìm nguồn hàng theo yêu cầu từ xưởng sản xuất nước ngoài
+ Đàm phán giá cả, để doanh nghiệp bạn nhập hàng với giá tốt nhất
+ Kiểm soát chất lượng hàng hóa, nhà máy sản xuất
+ Vận chuyển hàng về Việt Nam nhanh chóng, uy tín
+ Hỗ trợ trọn gói thủ tục hải quan
Liên hệ ngay để được tư vấn cụ thể!
THÔNG TIN LIÊN HỆ
Địa chỉ: 214 Hoàng Hoa Thám, P.12, Q.Tân Bình, TP.HCM
Email: lam@xnknguyenduc.com
Zalo: 097 45 288 45
TEL: (028) 629 05 383 FAX: (028) 629 36 367
